LuoguP3695 - CYaRon!语

【LuoguP3695】 CYaRon!语
题目链接: https://www.luogu.com.cn/problem/P3695

前言

很早前就想写一个自己的语言,但教程一直看不懂,甚至无法写出一个代码优美、逻辑清晰的计算器。最近又有了这个念头,根据国外文献开始学习解释器。

写了一个简单的计算器之后发现效率有点低,甚至并不能很好地在此基础上扩展。然后就找了这道题开始根据文献yy。

给出解释器的相关内容,国外文献国内翻译,文献所用语言是Python,并且国内只有计算器的部分(加减乘除,相反数)。

所以我写代码的时候更加注重工程风格,在保证无BUG前提下尽量严格,并且不依赖于其他库(STL)。

如果在代码中调用了我没有讲的函数,那么请看最后的完整代码,因为函数实在太多了。

类中必要的public函数基本都已省略

代码中...表示省略

解释器概述

建议先编写一个表达式求值,不过这道题需要处理的中缀表达式中只有加减运算,所以比较简单。

写一下的解释器通用的逻辑。

TOKEN

翻译为令牌、标记,我理解为单词,包括单关键字、变量名、符号等。

主要是将一段字符串转换为计算机可以理解的东西,通常是数字。每个TOKEN都有它自己的类型,并且存储原有的内容。TOKEN通常是解释器的最小单元。

具体实现可以用define、const、enum之一,我使用了enum。这些都是程序员自己定义的。例如此题(部分):

1
2
3
4
5
6
7
8
enum TOKEN_TYPE {
INTEGER = 1, // 整形(数字)
OPERATOR_PLUS, // 操作符 '+'
...,
T_COLON, // 符号 ':'
T_COMMA // 符号 ','
};
// TOKEN 类型

存储时即使用类或者结构体,代码(部分):

1
2
3
4
5
6
7
8
class TOKEN {
private:
TOKEN_TYPE _typ; // TOKEN类型
const char *_val; // 原有的值
unsigned int _len; // 值长度
// 注:使用 const char* 是为了方便
...
};

LEXER

翻译为词法分析器。简单来说,输入一堆字符(本题是整个程序),经过LEXER的处理,输出一系列的TOKEN(按顺序)。

对于大部分OIER来说,都写过暴力模拟的表达式求值。两者想似,但是LEXER分析一段字符串后输出TOKEN并不直接让LEXER来处理。所以它还有个别名为scanner。

存储时依然是使用类或者结构体,代码(部分):

1
2
3
4
5
6
7
8
class LEXER {
private:
const char *_text; // 一堆字符(本题是整个程序)
unsigned int _len; // 字符长度
unsigned int _pos; // 处理到第_pos个字符(从 0 开始)
char _ch; // 当前字符为_ch
...
}

然后要在类中写几个函数,分别是扫描下一个字符、跳过间隔符、跳过数字等。扫描下一个字符时要判断是否已到字符串结尾,代码:

1
2
3
4
5
6
7
8
9
10
void nextChar() {
this->_ch = (this->_pos >= this->_len ? 0 : this->_text[++this->_pos]);
return;
}
unsigned int skipNumber() {
unsigned int res = 0;
while(this->_ch != 0 && isNumber(this->_ch)) ++res, nextChar();
// isNumber(x) 表示 x 是否为数字
return res;
}

LEXER最重要的作用还是获取TOKEN,对于本题的代码(部分):

1
2
3
4
5
6
7
8
9
10
11
12
13
14
15
16
17
18
19
20
21
22
23
24
25
26
27
28
29
30
31
32
TOKEN getNextToken() {
while(this->_ch != 0) {
if(isSpacer(this->_ch)) {
// isSpacer(x) 表示 x 是否为间隔符
skipSpace();
// skipSpace() 跳过间隔符
continue;
}
if(isNumber(this->_ch)) {
// isNumber(x) 表示 x 是否为数字
const char *pos = getPosString();
return TOKEN(INTEGER, pos, skipNumber());
}
if(this->_ch == '+') {
nextChar();
return TOKEN(OPERATOR_PLUS);
}
...
if(this->_ch == ',') {
nextChar();
return TOKEN(T_COMMA);
}
if(this->_ch == ':') {
nextChar();
return TOKEN(T_COLON);
}
return TOKEN(T_NULL);
// 无法处理
}
return TOKEN(T_EOF);
// 结尾
}

NODE

NODE是我起的名字,因为它代表语法树的一个节点。获得程序根节点的返回值意味着运行整个程序。

每个NODE存储一个TOKEN,TOKEN的类型表示NODE的任务类型,TOKEN的值表示NODE可用的参数。NODE还有它的子节点,每个NODE运作时都会用指定方式使它的子节点运作。

它的类在此题如下:

1
2
3
4
5
6
7
8
class NODE {
private:
TOKEN _token; // 必需的
NODE **_list; // 子节点指针数组
bool _multi;
unsigned int _siz, _msiz;
bool _flag;
}

_multi、_msiz、_flag是我的实现,可能有更好的方法。至于它们的作用会在下面再讲。

NODE的两个核心方法为getValue和setValue,但对于本题来说,前置更复杂一些。

PARSER

翻译为语法分析器。输入TOKEN,生成语法树,输出根节点。因为此题不涉及运算符先后顺序,所以只需实现判断。循环等语法即可。

PARSER类的代码(部分):

1
2
3
4
5
6
class PARSER {
private:
LEXER _lexer; // 绑定的LEXER
TOKEN _tok; // 当前处理的TOKEN
...
};

同样在类中有获得下一个TOKEN的函数,代码:

1
2
3
4
void nextToken(TOKEN_TYPE typ) {
if(this->_tok.getType() == typ) this->_tok = this->_lexer.getNextToken();
return;
}

有方法parser用来生成语法树,内部由多个函数递归实现,因语言而异。

CALCULATOR

推荐先写一个加减乘除相反数的计算器来练手,此处为我的代码。

本题分析

计算器和本题差别还是很大的,对比发现,本题多了变量、判断、循环、数组、输出、比较,少了乘除。再进一步发现,少了运算优先级的问题。

TOKEN

我定义本题有30个TOKEN,可以说是非常多了,所以请对照完整代码。然后只讲一些本题的核心语法和逻辑。

如果不知道某个TOKEN_TYPE的含义,那么请看在代码里的LEXER中TOKEN是如何产生的。

VARIABLE

至于为什么先讲这个,因为程序一上来就要定义变量。我是针对本题只有int来解决的,解释器文献的这部分在C++中出入较大。

本着不用STL的原则,因此无法使用map。我并不想也不会写红黑树,而本题只有10个变量,所以就链表查询变量了。代码(部分):

1
2
3
4
5
6
7
8
9
class VAR {
private:
const char *_name; // 变量名
unsigned int _len; // 变量名长度
VAR *_nxt; // 链表下一个
int *_mem; // 内存
int _s, _t; // 数组下标起始和终止,非数组中分别为0、1
...
};

然后定义一个链表首节点var_first,写两个函数分别为getVar、setVar,前置是根据名称获得VAR指针,后者实际上是注册一个VAR。

BLOCK

BLOCK是一个TOKEN类型,目的表示代码块。一个{}所包含的内容即是一个代码块,特别的,整个程序也是一个代码块。

根据语言的特性,代码块的第一行通常为控制语句,比如判断、循环、vars等。如果没有控制语句,设置BLOCK为默认控制语句,代表只运行一次,vars也是如此。

我们将根据第0个子节点的返回值是否为true循环运行BLOCK中的内容。

NODE

所以问题又来了,如何存储子节点列表。我们并不想使用vector,只好自己实现。

根据vector的思想,只需要在列表已满时将空间扩大一倍(变为两倍),效率比较高。

为了方便使用,特化出自运算、一元运算和二元运算,以提高代码复杂度便于编写。

按照规则,BLOCK表示代码块时是多元运算。如果BLOCK表示控制语句时是自运算。

因此在代码中用_multi表示是否为多元运算,_siz记录子节点数,_msiz记录分配内存大小。

VARIABLE_DEFINE

首先知道格式为name:type/array[type, s..t],即名称:类型/数组[类型, 起始下标..终止下标]

那么组成它的TOKEN包括VARIABLE_NAME、VARIABLE_TYPE、BRACKET_LEFT、BRACKET_RIGHT、INTEGER、T_DOT。

语法树构建时,我把T_COLON设为多元运算符,VARIABLE_NAME设为第0子节点,省去了VARIABLE_TYPE,如果为数组再新建两个INTEGER节点当做T_COLON的子节点。

此为parserVar函数。

运作时判断子节点数,VAR中的_s为第1个子节点的值,_t为第2个子节点的值,无子节点视为0、1。

EXPRESSION

表达式已经是老生常谈的问题了,所以不再细说。

遇到表达式调用parserSecond,内部调用parserThird,分析出常量、变量、加减运算符,遇到括号(然而此题没有,才发现)就递归调用parserSecond。

VARIABLE

读取变量的值时先读入VARIABLE_NAME,再判断是否有BRACKET_LEFT(左中括号),之后再调用parserSecond读取内部表达式,再读入BRACKET_RIGHT,然而本题内部表达式并不会很复杂。

所以此处我把VARIABLE_NAME设为一元运算符,仅有的一个子节点为下标(不是数组则为0)。

YOSORO | ASSIGN(SET)

先分析输出和赋值语句,因为它们逻辑最简单且作用相反(似乎并不相反)。

当PARSER遇到类型为T_COLON的TOKEN时,那么就视为要执行函数了,进入parserCall函数。

YOSORO为一元运算符,仅有一个子节点为表达式。ASSIGN为二元运算符,左儿子为变量名,右儿子为表达式。

IF(IHU) | WHILE

之所以它们放在一块,是因为语法相同。当遇到对应的TOKEN时,依次读取比较操作符、逗号、表达式、逗号、表达式,函数为parserIhu和parserWhile。

IF和WHILE为一元运算符,仅有一个子节点为比较操作符的返回值。众所周知比较操作符是二元运算符,这个非常简单。

为了判断一个节点是否第一次运作,所以在NODE中加入了变量_flag。

IF和WHILE的差别在于IF后需要将_flag设为true。

BLOCK ADDITION 1

在BLOCK运作结束后还需要重置子节点的状态信息(如_flag),以让下次进入BLOCK节点时所有的子节点是新的。

FOR(HOR)

FOR应该是比较麻烦的一个,我将它设为多元运算符。

函数为parserHor,依次读取表达式、逗号、表达式、逗号、表达式。三个表达式依次为它的三个子节点。

运作时先判断_flag,第一次需要给第0个子节点赋值为第1个子节点的值。然后再通过判断第0个子节点是否小于等于第2个子节点。

还需要让FOR节点也要有一个赋值的方法,为了在循环结束时给第0个子节点加1。

BLOCK ADDITION 2

所以BLOCK结束时还要调用控制语句(第0个子节点)的赋值操作,当然值就不必设置了。

GLOBAL FUNCTION

运行程序使用calc,参数为整个程序和字符串长度。

1
2
3
4
5
6
7
8
int calc(const char *exp, unsigned int len) {
char *_exp = new char[len]();
for(unsigned int i = 0; i < len; i++) _exp[i] = exp[i];
// 改为用户不可变内存,安全起见
int res = PARSER(LEXER(_exp, len)).parser()->getValue();
delete[] _exp;
return res;
}

并未使用strcmp,手写了equalString用来判断字符串是否相等。

剩下的方法都比较简单,自行理解即可。

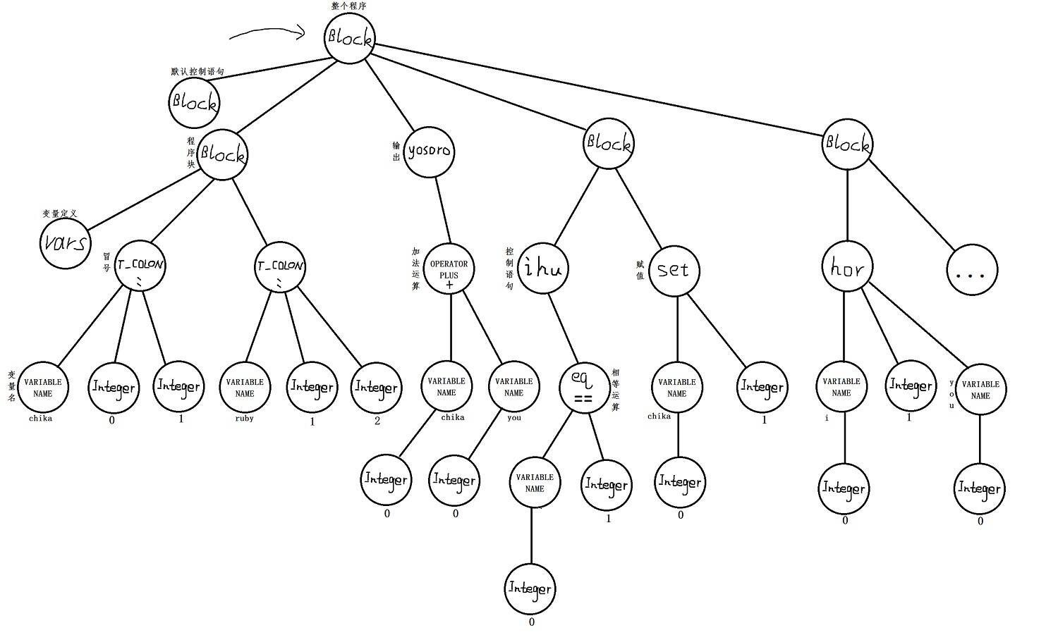
图例

如果还不懂可以看图例,纯手工良心制作。

P3695

代码

无O2用时37ms内存820KB

1
2
3
4
5
6
7
8
9
10
11
12
13
14
15
16
17
18
19
20
21
22
23
24
25
26
27
28
29
30
31
32
33
34
35
36
37
38
39
40
41
42
43
44
45
46
47
48
49
50
51
52
53
54
55
56
57
58
59
60
61
62
63
64
65
66
67
68
69
70
71
72
73
74
75
76
77
78
79
80
81
82
83
84
85
86
87
88
89
90
91
92
93
94
95
96
97
98
99
100
101
102
103
104
105
106
107
108
109
110
111
112
113
114
115
116
117
118
119
120
121
122
123
124
125
126
127
128
129
130
131
132
133
134
135
136
137
138
139
140
141
142
143
144
145
146
147
148
149
150
151
152
153
154
155
156
157
158
159
160
161
162
163
164
165
166
167
168
169
170
171
172
173
174
175
176
177
178
179
180
181
182
183
184
185
186
187
188
189
190
191
192
193
194
195
196
197
198
199
200
201
202
203
204
205
206
207
208
209
210
211
212
213
214
215
216
217
218
219
220
221
222
223
224
225
226
227
228
229
230
231
232
233
234
235
236
237
238
239
240
241
242
243
244
245
246
247
248
249
250
251
252
253
254
255
256
257
258
259
260
261
262
263
264
265
266
267
268
269
270
271
272
273
274
275
276
277
278
279
280
281
282
283
284
285
286
287
288
289
290
291
292
293
294
295
296
297
298
299
300
301
302
303
304
305
306
307
308
309
310
311
312
313
314
315
316
317
318
319
320
321
322
323
324
325
326
327
328
329
330
331
332
333
334
335
336
337
338
339
340
341
342
343
344
345
346
347
348
349
350
351
352
353
354
355
356
357
358
359
360
361
362
363
364
365
366
367
368
369
370
371
372
373
374
375
376
377
378
379
380
381
382
383
384
385
386
387
388
389
390
391
392
393
394
395
396
397
398
399
400
401
402
403
404
405
406
407
408
409
410
411
412
413
414
415
416
417
418
419
420
421
422
423
424
425
426
427
428
429
430
431
432
433
434
435
436
437
438
439
440
441
442
443
444
445
446
447
448
449
450
451
452
453
454
455
456
457
458
459
460
461
462
463
464
465
466
467
468
469
470
471
472
473
474
475
476
477
478
479
480
481
482
483
484
485
486
487
488
489
490
491
492
493
494
495
496
497
498
499
500
501
502
503
504
505
506
507
508
509
510
511
512
513
514
515
516
517
518
519
520
521
522
523
524
525
526
527
528
529
530
531
532
533
534
535
536
537
538
539
540
541
542
543
544
545
546
547
548
549
550
551
552
553
554
555
556
557
558
559
560
561
562
563
564
565
566
567
568
569
570
571
572
573
574
575
576
577
578
579
580
581
582
583
584
585
586
587
588
589
590
591
#include <stdio.h>
namespace CALCULATOR {
enum TOKEN_TYPE {
INTEGER = 1,
OPERATOR_PLUS,
OPERATOR_MINUS,
OPERATOR_LT,
OPERATOR_GT,
OPERATOR_LE,
OPERATOR_GE,
OPERATOR_EQ,
OPERATOR_NEQ,
PAR_LEFT,
PAR_RIGHT,
BRACKET_LEFT,
BRACKET_RIGHT,
BLOCK_LEFT,
BLOCK_RIGHT,
PROGRAM,
BLOCK,
VARIABLE_NAME,
VARIABLE_TYPE,
VARS,
YOSORO,
OPERATOR_ASSIGN,
IHU,
HOR,
WHILE,
T_DOT,
T_EOF,
T_NULL,
T_COLON,
T_COMMA
};

bool equalString(const char *a, const char *b, unsigned int len) {
for(unsigned int i = 0; i < len; i++)
if(a[i] != b[i]) return 0;
return 1;
}
class VAR {
private:
const char *_name;
unsigned int _len;
VAR *_nxt;
int *_mem;
int _s, _t;

public:
VAR() : _name(), _len(), _nxt(), _mem(), _t(), _s() {}
VAR(const char *name, unsigned int len) : _name(name), _len(len), _nxt(), _mem(), _t(), _s() {}
VAR(const char *name, unsigned int len, int s, int t) : _name(name), _len(len), _nxt(), _mem(), _t(t), _s(s) {
this->_mem = new int[this->_t - this->_s]();
}
unsigned int getLen() const {
return this->_len;
}
void setValue(int x, int v) {
this->_mem[x - this->_s] = v;
return;
}
const char *getName() const {
return this->_name;
}
VAR *getNext() const {
return this->_nxt;
}
void setNext(VAR *v) {
this->_nxt = v;
}
int getValue(int x) {
return this->_mem[x - this->_s];
}
} var_first;
VAR *getVar(const char *name, unsigned int len) {
VAR *p = &var_first;
while(p) {
if(p->getLen() == len && equalString(p->getName(), name, len)) return p;
p = p->getNext();
}
return 0;
}
void setVar(VAR *nxt) {
VAR *p = &var_first;
while(p->getNext()) p = p->getNext();
p->setNext(nxt);
return;
}
class TOKEN {
private:
TOKEN_TYPE _typ;
const char *_val;
unsigned int _len;

public:
TOKEN(TOKEN_TYPE typ = T_NULL) : _typ(typ), _val(), _len() {}
TOKEN(TOKEN_TYPE type, const char *val, unsigned int len) : _val(val), _typ(type), _len(len) {}
TOKEN_TYPE getType() const {
return this->_typ;
}
const char *getValue() const {
return this->_val;
}
unsigned int getLength() const {
return this->_len;
}
~TOKEN() {}
};
int toInteger(const char *val, unsigned int len) {
int res = 0;
for(unsigned int i = 0; i < len; i++) res = res * 10 + val[i] - '0';
return res;
}

unsigned int toString(int val, char *res) {
unsigned int len = 0;
int val2 = val;
while(val2) ++len, val2 /= 10;
unsigned int len2 = len;
while(val) res[--len2] = '0' + val % 10, val /= 10;
if(len == 0) res[len = 1] = '0';
return len;
}

bool isNumber(char ch) {
return ch >= '0' && ch <= '9';
}

bool isLetter(char ch) {
return (ch >= 'a' && ch <= 'z') || (ch >= 'A' && ch <= 'Z');
}

bool isSpacer(char ch) {
return ch == ' ' || ch == '\n' || ch == '\t';
}

class LEXER {
private:
const char *_text;
unsigned int _len;
unsigned int _pos;
char _ch;
void nextChar() {
this->_ch = (this->_pos >= this->_len ? 0 : this->_text[++this->_pos]);
return;
}
void skipSpace() {
while(this->_ch != 0 && isSpacer(this->_ch)) nextChar();
return;
}
unsigned int skipNumber() {
unsigned int res = 0;
while(this->_ch != 0 && isNumber(this->_ch)) ++res, nextChar();
return res;
}
unsigned int skipWord() {
unsigned int res = 0;
while(this->_ch != 0 && isLetter(this->_ch)) ++res, nextChar();
return res;
}
const char *getPosString() const {
return _text + _pos;
}

public:
LEXER(const char *text, unsigned int len) : _text(text), _len(len), _pos() {
this->_ch = (this->_pos >= this->_len ? 0 : this->_text[this->_pos]);
}
~LEXER() {}
TOKEN getNextToken() {
while(this->_ch != 0) {
if(isSpacer(this->_ch)) {
skipSpace();
continue;
}
if(isNumber(this->_ch)) {
const char *pos = getPosString();
return TOKEN(INTEGER, pos, skipNumber());
}
if(isLetter(this->_ch)) {
const char *pos = getPosString();
unsigned int len = skipWord();
if(len == 2 && equalString("lt", pos, len)) return TOKEN(OPERATOR_LT);
if(len == 2 && equalString("gt", pos, len)) return TOKEN(OPERATOR_GT);
if(len == 2 && equalString("le", pos, len)) return TOKEN(OPERATOR_LE);
if(len == 2 && equalString("ge", pos, len)) return TOKEN(OPERATOR_GE);
if(len == 2 && equalString("eq", pos, len)) return TOKEN(OPERATOR_EQ);
if(len == 3 && equalString("neq", pos, len)) return TOKEN(OPERATOR_NEQ);
if(len == 3 && equalString("set", pos, len)) return TOKEN(OPERATOR_ASSIGN);
if(len == 3 && equalString("ihu", pos, len)) return TOKEN(IHU);
if(len == 3 && equalString("hor", pos, len)) return TOKEN(HOR);
if(len == 3 && equalString("int", pos, len)) return TOKEN(VARIABLE_TYPE, pos, len);
if(len == 4 && equalString("vars", pos, len)) return TOKEN(VARS);
if(len == 5 && equalString("while", pos, len)) return TOKEN(WHILE);
if(len == 5 && equalString("array", pos, len)) return TOKEN(VARIABLE_TYPE, pos, len);
if(len == 6 && equalString("yosoro", pos, len)) return TOKEN(YOSORO);
return TOKEN(VARIABLE_NAME, pos, len);
}
if(this->_ch == '+') {
nextChar();
return TOKEN(OPERATOR_PLUS);
}
if(this->_ch == '-') {
nextChar();
return TOKEN(OPERATOR_MINUS);
}
if(this->_ch == '(') {
nextChar();
return TOKEN(PAR_LEFT);
}
if(this->_ch == ')') {
nextChar();
return TOKEN(PAR_RIGHT);
}
if(this->_ch == '.') {
nextChar();
nextChar();
return TOKEN(T_DOT);
}
if(this->_ch == ',') {
nextChar();
return TOKEN(T_COMMA);
}
if(this->_ch == ':') {
nextChar();
return TOKEN(T_COLON);
}
if(this->_ch == '[') {
nextChar();
return TOKEN(BRACKET_LEFT);
}
if(this->_ch == ']') {
nextChar();
return TOKEN(BRACKET_RIGHT);
}
if(this->_ch == '{') {
nextChar();
return TOKEN(BLOCK_LEFT);
}
if(this->_ch == '}') {
nextChar();
return TOKEN(BLOCK_RIGHT);
}
return TOKEN(T_NULL);
}
return TOKEN(T_EOF);
}
};

class NODE {
private:
TOKEN _token;
NODE **_list;
bool _multi;
unsigned int _siz, _msiz;
bool _flag;
int getConstantValue() {
if(this->_token.getType() == INTEGER) return toInteger(this->_token.getValue(), this->_token.getLength());
if(this->_token.getType() == VARS && this->_flag == 0) return this->_flag = 1;
if(this->_token.getType() == BLOCK && this->_flag == 0) return this->_flag = 1;
return 0;
}
int getUnaryValue() {
if(this->_token.getType() == OPERATOR_PLUS) return +this->_list[0]->getValue();
if(this->_token.getType() == OPERATOR_MINUS) return -this->_list[0]->getValue();
if(this->_token.getType() == YOSORO) return printf("%d ", this->_list[0]->getValue()), 0;
if(this->_token.getType() == VARIABLE_NAME) return getVar(this->_token.getValue(), this->_token.getLength())->getValue(this->_list[0]->getValue());
if(this->_token.getType() == IHU && this->_flag == 0) return this->_flag = 1, this->_list[0]->getValue();
if(this->_token.getType() == WHILE) return this->_list[0]->getValue();
return 0;
}
int getBinValue() {
if(this->_token.getType() == OPERATOR_PLUS) return this->_list[0]->getValue() + this->_list[1]->getValue();
if(this->_token.getType() == OPERATOR_MINUS) return this->_list[0]->getValue() - this->_list[1]->getValue();
if(this->_token.getType() == OPERATOR_LT) return this->_list[0]->getValue() < this->_list[1]->getValue();
if(this->_token.getType() == OPERATOR_GT) return this->_list[0]->getValue() > this->_list[1]->getValue();
if(this->_token.getType() == OPERATOR_LE) return this->_list[0]->getValue() <= this->_list[1]->getValue();
if(this->_token.getType() == OPERATOR_GE) return this->_list[0]->getValue() >= this->_list[1]->getValue();
if(this->_token.getType() == OPERATOR_EQ) return this->_list[0]->getValue() == this->_list[1]->getValue();
if(this->_token.getType() == OPERATOR_NEQ) return this->_list[0]->getValue() != this->_list[1]->getValue();
if(this->_token.getType() == OPERATOR_ASSIGN) return this->_list[0]->setValue(this->_list[1]->getValue());
return 0;
}
int getMultiValue() {
if(this->_token.getType() == T_COLON) {
if(this->_siz == 1) {
this->_list[0]->registerVar(0, 1);
}
else {
this->_list[0]->registerVar(this->_list[1]->getValue(), this->_list[2]->getValue());
}
return 0;
}
if(this->_token.getType() == BLOCK) {
while(this->_list[0]->getValue()) {
for(unsigned int i = 1; i < this->_siz; i++) {
this->_list[i]->getValue();
}
this->_list[0]->setValue(0);
}
this->clearST();
}
if(this->_token.getType() == HOR) {
if(this->_flag == 0) {
this->_list[0]->setValue(this->_list[1]->getValue());
this->_flag = 1;
}
return this->_list[0]->getValue() <= this->_list[2]->getValue();
}
return 0;
}
int registerVar(int s, int t) {
VAR *p = new VAR(this->_token.getValue(), this->_token.getLength(), s, t);
setVar(p);
return 0;
}
int setValue(int v) {
if(this->_token.getType() == VARIABLE_NAME) {
VAR *p = getVar(this->_token.getValue(), this->_token.getLength());
p->setValue(this->_list[0]->getValue(), v);
}
if(this->_token.getType() == HOR) {
this->_list[0]->setValue(this->_list[0]->getValue() + 1);
}
return 0;
}
void clearST() {
if(this->_siz == -1) return;
for(unsigned int i = 0; i < this->_siz; i++) this->_list[i]->_flag = 0, this->_list[i]->clearST();
}

public:
NODE(bool multi = 0) : _token(T_NULL), _list(), _siz(-1), _multi(multi), _msiz(), _flag() {
if(this->_multi) this->_siz = 0;
}
NODE(TOKEN token) : _token(token), _list(), _siz(), _multi(), _msiz(), _flag() {}
NODE(TOKEN token, NODE *expr0) : _token(token), _siz(1), _multi(), _msiz(1), _flag() {
this->_list = new NODE *[this->_siz]();
this->_list[0] = expr0;
}
NODE(TOKEN token, NODE *expr0, NODE *expr1) : _token(token), _siz(2), _multi(), _msiz(2), _flag() {
this->_list = new NODE *[this->_siz]();
this->_list[0] = expr0;
this->_list[1] = expr1;
}
~NODE() {
if(this->_list)
for(unsigned int i = 0; i < this->_siz; i++) delete this->_list[i];
}
int getValue() {
if(this->_multi) return getMultiValue();
switch(_siz) {
case 0: return getConstantValue();
case 1: return getUnaryValue();
case 2: return getBinValue();
default: break;
}
return 0;
}
void setToken(const TOKEN &token) {
this->_token = token;
return;
}
void push(NODE *expr0) {
if(this->_siz >= this->_msiz) {
unsigned int lmsiz = this->_msiz;
this->_msiz = (this->_siz + 1) * 2;
NODE **list = new NODE *[this->_msiz]();
for(unsigned int i = 0; i < this->_siz; i++) list[i] = this->_list[i];
if(this->_list) {
delete[] this->_list;
}
this->_list = list;
}
this->_list[this->_siz++] = expr0;
return;
}
int getSize() const {
return this->_siz;
}
};
class PARSER {
private:
LEXER _lexer;
TOKEN _tok;
void nextToken(TOKEN_TYPE typ) {
if(this->_tok.getType() == typ) this->_tok = this->_lexer.getNextToken();
return;
}
NODE *parserThird() {
TOKEN token = this->_tok;
if(token.getType() == INTEGER) {
nextToken(INTEGER);
return new NODE(token);
}
if(token.getType() == PAR_LEFT) {
nextToken(PAR_LEFT);
NODE *res = parserSecond();
nextToken(PAR_RIGHT);
return res;
}
if(token.getType() == VARIABLE_NAME) {
nextToken(VARIABLE_NAME);
NODE *res;
if(this->_tok.getType() == BRACKET_LEFT) {
nextToken(BRACKET_LEFT);
res = parserSecond();
nextToken(BRACKET_RIGHT);
}
else {
res = new NODE();
}
return new NODE(token, res);
}
if(token.getType() == OPERATOR_PLUS || token.getType() == OPERATOR_MINUS) {
nextToken(token.getType());
return new NODE(token, parserThird());
}

return new NODE();
}
NODE *parserSecond() {
NODE *res = parserThird();
while(this->_tok.getType() != T_EOF) {
TOKEN token = this->_tok;
if(token.getType() == OPERATOR_PLUS || token.getType() == OPERATOR_MINUS) {
nextToken(token.getType());
res = new NODE(token, res, parserThird());
}
else {
break;
}
}
return res;
}
NODE *parserCall() {
TOKEN token = this->_tok;
if(token.getType() == YOSORO) {
nextToken(YOSORO);
return new NODE(token, parserSecond());
}
if(token.getType() == OPERATOR_ASSIGN) {
nextToken(OPERATOR_ASSIGN);
NODE *res = parserThird();
nextToken(T_COMMA);
return new NODE(token, res, parserSecond());
}
return new NODE();
}
NODE *parserVar() {
NODE *res = new NODE(1);
res->push(new NODE(this->_tok));
nextToken(VARIABLE_NAME);
res->setToken(this->_tok);
nextToken(T_COLON);
if(this->_tok.getLength() == 5) {
nextToken(VARIABLE_TYPE);
nextToken(BRACKET_LEFT);
nextToken(VARIABLE_TYPE);
nextToken(T_COMMA);
res->push(new NODE(this->_tok));
nextToken(INTEGER);
nextToken(T_DOT);
nextToken(T_DOT);
res->push(new NODE(this->_tok));
nextToken(INTEGER);
nextToken(BRACKET_RIGHT);
}
else {
nextToken(VARIABLE_TYPE);
}
return res;
}
NODE *parserIhu() {
NODE *res;
nextToken(IHU);
TOKEN token = this->_tok;
if(token.getType() == OPERATOR_LT || token.getType() == OPERATOR_GT || token.getType() == OPERATOR_LE || this->_tok.getType() == OPERATOR_GE || this->_tok.getType() == OPERATOR_EQ || token.getType() == OPERATOR_NEQ) {
nextToken(token.getType());
nextToken(T_COMMA);
NODE *res1 = parserSecond();
nextToken(T_COMMA);
NODE *res2 = parserSecond();
res = new NODE(token, res1, res2);
}
else {
res = new NODE();
}
return new NODE(TOKEN(IHU), res);
}
NODE *parserHor() {
NODE *res = new NODE(1);
res->setToken(this->_tok);
nextToken(HOR);
res->push(parserSecond());
nextToken(T_COMMA);
res->push(parserSecond());
nextToken(T_COMMA);
res->push(parserSecond());
return res;
}
NODE *parserWhile() {
NODE *res;
nextToken(WHILE);
TOKEN token = this->_tok;
if(token.getType() == OPERATOR_LT || token.getType() == OPERATOR_GT || token.getType() == OPERATOR_LE || this->_tok.getType() == OPERATOR_GE || this->_tok.getType() == OPERATOR_EQ || token.getType() == OPERATOR_NEQ) {
nextToken(token.getType());
nextToken(T_COMMA);
NODE *res1 = parserSecond();
nextToken(T_COMMA);
NODE *res2 = parserSecond();
res = new NODE(token, res1, res2);
}
else {
res = new NODE();
}
return new NODE(TOKEN(WHILE), res);
}
NODE *parserFirst() {
NODE *res = new NODE(1);
res->setToken(TOKEN(BLOCK));
while(this->_tok.getType() != T_EOF) {
TOKEN token = this->_tok;
if(token.getType() == VARS) {
nextToken(VARS);
res->push(new NODE(TOKEN(VARS)));
}
else if(token.getType() == IHU) {
res->push(parserIhu());
}
else if(token.getType() == HOR) {
res->push(parserHor());
}
else if(token.getType() == WHILE) {
res->push(parserWhile());
}
else if(token.getType() == VARIABLE_NAME) {
if(res->getSize() == 0) res->push(new NODE(TOKEN(BLOCK)));
res->push(parserVar());
}
else if(token.getType() == T_COLON) {
if(res->getSize() == 0) res->push(new NODE(TOKEN(BLOCK)));
nextToken(T_COLON);
res->push(parserCall());
}
else if(token.getType() == BLOCK_LEFT) {
if(res->getSize() == 0) res->push(new NODE(TOKEN(BLOCK)));
nextToken(BLOCK_LEFT);
res->push(parserFirst());
nextToken(BLOCK_RIGHT);
}
else {
break;
}
}
return res;
}

public:
PARSER(LEXER lexer) : _lexer(lexer) {
this->_tok = this->_lexer.getNextToken();
}
NODE *parser() {
return parserFirst();
}

~PARSER() {}
};

int calc(const char *exp, unsigned int len) {
char *_exp = new char[len]();
for(unsigned int i = 0; i < len; i++) _exp[i] = exp[i];
int res = PARSER(LEXER(_exp, len)).parser()->getValue();
delete[] _exp;
return res;
}

} // namespace CALCULATOR

#include <stdio.h>
#include <iostream>
using namespace std;
string str, str2;

int main() {
while(getline(cin, str2)) {
str += str2;
}
CALCULATOR::calc(str.c_str(), str.size());
return 0;
}

后记

题解写了半个下午,继续学习变量类型去了。

评论

Your browser is out-of-date!

Update your browser to view this website correctly. Update my browser now

×